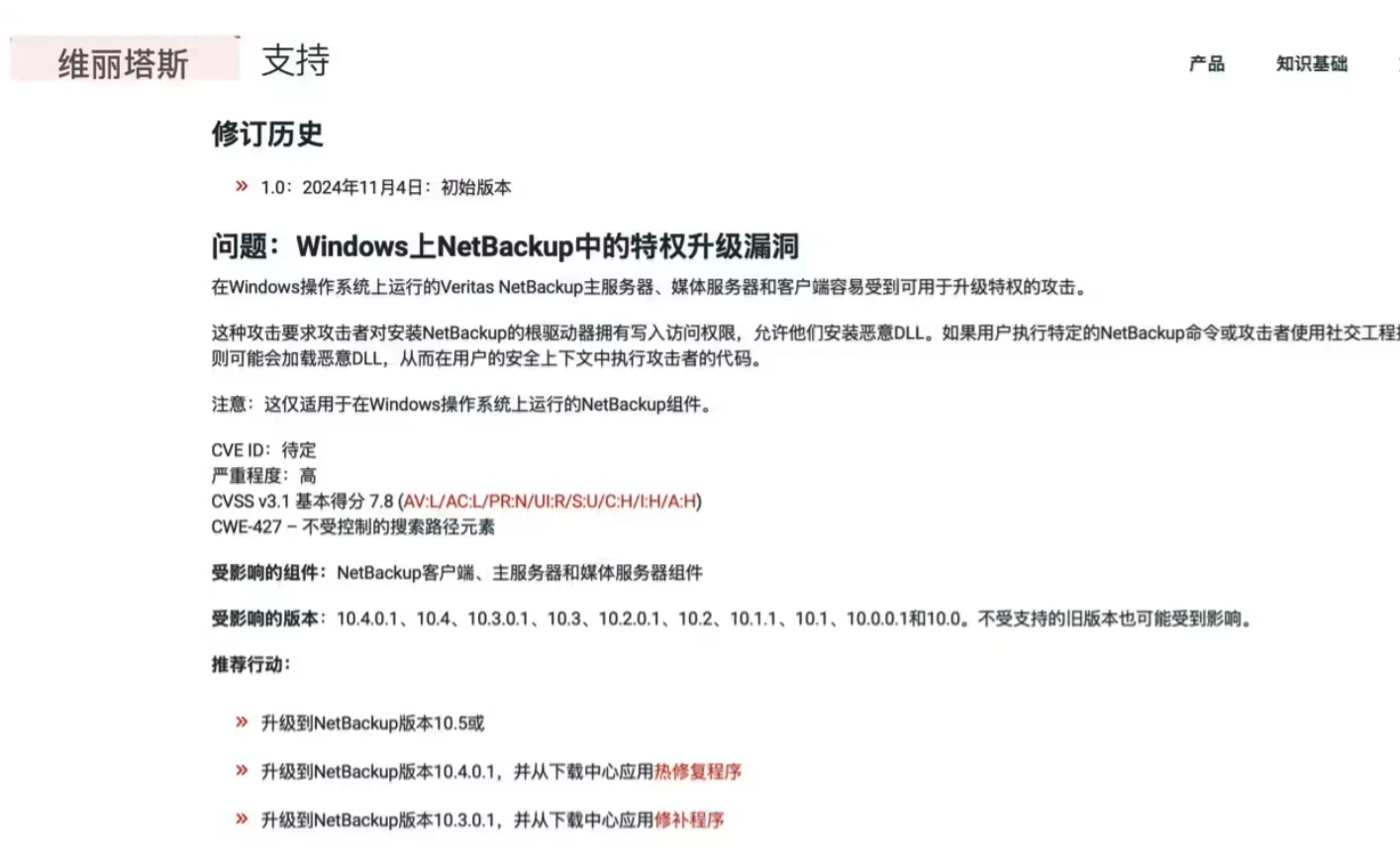
Windows 版网络备份工具 NetBackup 曝提权漏洞,黑客可用其远程执行代码
软件开发商 Veritas 本周发布安全通告,声称其 Windows 平台网络备份系统工具 NetBackup 存在一项提权漏洞,黑客可利用该漏洞远程执行代码
IT之家获悉,该漏洞 CVSS 评分为 7.8 分,主要影响 NetBackup 客户端 10.0 至 10.4.0.1 版本,如果黑客获得安装 NetBackup 的磁盘根目录的写入权限,就可以利用该漏洞部署恶意 DLL 文件,一旦受害者运行 NetBackup 命令,系统便会加载相关恶意 DLL 提权远程执行代码。

Veritas 表示,用户应当尽快将 NetBackup 升级到最新的 10.5 版本,或至少升级至 10.4.0.1/10.3.0.1,并安装相应的修复补丁。如果用户无法安装新版本,Veritas 建议在 NetBackup 的磁盘根目录中创建一个名为“bin”的文件夹,并将其访问权限设置为仅限管理员用户,以降低未来被黑客入侵的风险。
本人发表的文字只是用来测试键盘是否可用,不代表本人立场